The Fourth Sector
Where Profit Meets Purpose
The Fourth Sector, often referred to as "for-benefit" organizations, represents a pivotal shift in the way we perceive the role of business in society. These types of organizations combine attributes from the three conventional sectors—private (for-profit), public (government), and non-profit—forming a hybrid model that aims to create both financial returns and positive social and environmental impact. Challenging traditional limitations and redefining what success means, it pushes businesses to measure their outcomes not just by profit margins but by the tangible benefits they offer to society and the world.
But what does a Fourth Sector organization look like in practice? Imagine a company that is just as committed to eradicating poverty as it is to meeting its quarterly earnings target, or one that integrates environmental sustainability into its business strategy, not as an afterthought but as a core driver of its operations. In essence, these organizations are purpose-driven, financially self-sustaining, transparently governed, and responsible stewards of the markets they operate on and take profits from. Moreover, they strive for fairness in compensation and inclusivity in ownership, ensuring that all stakeholders, from employees to consumers, are part of their value creation process.
The Foundations
As the Fourth Sector gains momentum, its growth is also underpinned by a powerful enabler in emerging tech: decentralized ledger systems, more specifically blockchain, are increasingly vital in providing the transparency, accountability, and trust that these organizations require to uphold their commitments to both profitability and positive societal impact.
Take the journey of a simple t-shirt, for instance. In traditional business models, tracing the origins of the product might be nearly impossible, leaving consumers in the dark about the social or environmental consequences of their purchase. In contrast, Fourth Sector organizations, powered by blockchain, enable a fully transparent supply chain. From the cotton fields to the manufacturing factories, and finally to retail stores, each step of the t-shirt's production journey is immutably recorded. This means every consumer decision is informed, and businesses can be held accountable for their practices—ensuring they stay aligned with their purpose-driven missions. Companies like Provenance are at the forefront of this movement, creating systems that track products from inception to sale, thus bridging the gap between ethical commitments and consumer trust.
Democratizing Access
While blockchain builds trust through transparency, another critical technological force—cloud computing—is democratizing access to resources, by offering scalable, cost-efficient platforms that lower the barriers for socially conscious enterprises to grow and innovate. With cloud infrastructure, businesses can focus less on the technical challenges of scaling and more on delivering social impact at a larger scale.
An excellent example of this is Digital Divide Data, which leverages cloud platforms to create global networks of digital skills training centers. Through this approach, young people from countries such as Cambodia, Laos, and Kenya gain access to world-class educational resources and the global job market, helping to break the cycle of poverty. We are not talking about just outsourcing, however, but fostering meaningful, sustainable employment opportunities, proving that profit and purpose can coexist harmoniously. Cloud computing's ability to connect people across the globe also fosters collaboration between Fourth Sector enterprises, allowing them to share resources and collectively amplify their impact.
The Internet of Things
Another piece of this cultural-technological puzzle is IoT, which adds new layers of intelligence and efficiency to the sustainability efforts of Fourth Sector organizations. By connecting devices, sensors, and systems, allowing them to communicate and optimize processes in real-time, it not only improves operational efficiency but also enhances environmental stewardship.
In agriculture, for example, companies like Ava Robotics utilize IoT sensors to monitor critical factors like soil moisture, crop health, and weather conditions. Real-time data allowing farmers to make smarter decisions, optimizing irrigation systems, reducing pesticide use, and maximizing yields—all while minimizing environmental damage. Similarly, in urban environments, IoT is also transforming the way cities function. Embedded sensors monitoring air quality, managing traffic flows, and optimizing energy consumption in buildings. Advancements that not only improve the quality of life for city inhabitants but also reduce the overall carbon footprint, showcasing how we can reshape the entire urban ecosystem toward sustainability as well.
Bridging Infrastructures
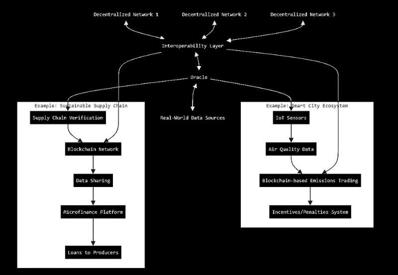
Naturally, with decentralized technologies being applied across various sectors, ensuring intercommunication between different networks raises a concern. Thus, interoperability—the ability for different technological systems to connect and exchange information—plays a key role in this ecosystem. When diverse systems can "talk" to one another, the impact of everything we see being built is amplified.
Oracles—technologies that bridge the digital and physical worlds—enable real-world data, such as market prices, weather conditions, and social impact metrics, to be fed into blockchain systems, allowing businesses to respond to real-time conditions while maintaining transparency and trust.
For example, consider a smart city that leverages IoT sensors to monitor air quality. The data collected can be integrated with a blockchain-based emissions trading system via an oracle, which could automatically adjust incentives for green transportation or impose penalties on polluters, ultimately resulting in a self-regulating, transparent system for managing environmental impact, embodying the Fourth Sector's vision of aligning profit with purpose.
Similarly, a Fair Trade coffee company using blockchain to verify its supply chain can seamlessly share its data with a microfinance platform that provides loans to coffee farmers. Ensuring a level of interconnectedness that creates a more dynamic and efficient ecosystem, allowing benefits to ripple across different sectors and ultimately extending social and economic impact.
The diagram below offers a visual representation to help you better understand how interoperability can function effectively, even alongside decentralized systems.
Where has this been used so far?
As these technologies converge with the concept of the Fourth Sector, several pioneering companies are showcasing the potential of this approach:
SolarCoin
SolarCoin introduces a creative incentive system for solar energy production by awarding SolarCoins for every megawatt-hour of solar energy generated, encouraging not only the adoption of renewable energy but also creating an environmentally friendly digital currency, showing how technological and environmental goals can align.
Ben & Jerry’s
Known for its commitment to social causes, Ben & Jerry’s has embraced the Fourth Sector ethos by becoming a certified B Corporation, attesting to its high standards of social and environmental performance. By using blockchain to ensure transparent supply chains, Ben & Jerry’s guarantees the fair treatment of farmers and the ethical sourcing of ingredients, demonstrating that ethical practices can coexist with commercial success.
Kiva
Kiva, another shining example, uses blockchain to power a peer-to-peer lending platform that connects individuals in developed nations with entrepreneurs in developing countries. By fostering financial inclusion for millions who previously lacked access to traditional banking services, Kiva demonstrates how blockchain can be leveraged to drive profitable businesses and collective wealth on a global scale.
Looking to the Future
As the Fourth Sector strengthens its role in tackling global challenges, we move closer to a world where every business transaction serves a social good, and where profit and purpose are intertwined. Showing that even in the 21st century, commerce can still be a force for positive change, creating a future where doing good is simply good business—And more importantly, the economy we live in is human-centered.
Written by Ricardo Toniolo
Well, this is it for our newsletter today. We hope you enjoyed it, and we'd love to hear your thoughts on the subject.
Don’t forget to subscribe to our weekly newsletter to stay updated, and learn more about us on our platform:
https://toolsforthecommons.com/